
China Huatai Brand Best Selling Soybean Oil Leaching Plant Equipments Production Line with ...
Shenzhen Xiangfeizhu Technology Co., Ltd.- Type:Pressing Machines
- Voltage:220V
- Appearance:Horizontal
- Press Materials:Sunflower
- Press Series:Second
- Condition:New
Base Info
- Model NO.:Huatai 50-1000T,D
- Customized:Customized
- Transport Package:Bulk
- Specification:customization
- Trademark:None
- Origin:China
- HS Code:847920000
- Production Capacity:20 Set,Month
Description
Basic Info.
Model NO. Huatai 50-1000T/D Customized Customized Transport Package Bulk Specification customization Trademark None Origin China HS Code 847920000 Production Capacity 20 Set/MonthProduct Description
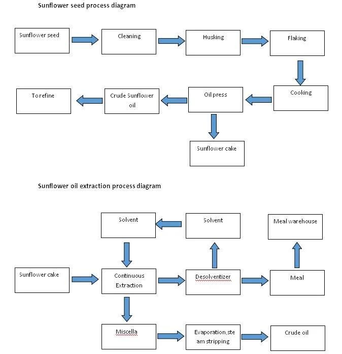
Sunflower oil is the non-volatile oil pressed from the seeds of sunflower (Helianthus annuus). Sunflower oil is commonly used in food as a frying oil, and in cosmetic formulations as an emollient. The world's total production of sunflower oil in 2014 was nearly 16 million tonnes, with Ukraine and Russia as the largest producers.Sunflower oil is a monounsaturated (MUFA)/polyunsaturated (PUFA) mixture of mostly oleic acid (omega-9)-linoleic acid (omega-6) group of oils. The oil content of the seed ranges from 22% to 36% (average, 28%): the kernel contains 45-55% oil. The expressed oil is of light amber color with a mild and pleasant flavor; refined oil is pale yellow. Refining losses are low and the oil has good keeping qualities with light tendency for flavor reversion. The oil contains appreciable quantities of vitamin E, sterols, squalene, and other aliphatic hydrocarbons.



sunflower oil press machine



Finished oil quality index
Item | Quality index | |||
Refined oil color(Lovibond cuvettes133MM) | Y15,R 1.5 | |||
Smell,taste | No smell,good taste | |||
Transparency | Clear and transparent | |||
Moisture and volatile matter(%) | ≤0.05 | |||
Insoluble impurities (%) | ≤0.05 | |||
Acid value (mg KOH/g) | ≤0.2 | |||
peroxide value m mol/kg) | ≤5.0 | |||
Smoke point(ºC) | ≥215 | |||
Freezing test(store for 5.5h at 0ºC) | Clear and transparent | |||
Residual solvent (mg/kg) | No |
We have successfully obtained 27 national patents (7 invention patents), 6 international medals, 2 state awards, 2 provincial prizes Our machines sell well in more than 30 provinces, and exported to Egypt, Sudan, Tanzania, Rwanda,Nigeria,Estonia,Russia,Kazakhstan,Uzbekistan,Tajikistan,Bangladesh,Thailand,Malaysia,Indonesia, Bolivia,Peru and so on.Now we have developed into a major oil machinery manufacture base in China.
Our main project scope include
--10~5000TPD oilseed pretreatment project
--20~5000TPD solvent extraction project
--10~500TPD oil refining project
--10~500TPD oil fractionation project
--Protein and phospholipid project
--Grain processing project
Typical project
--10~1000TPD rice bran pretreatment & expansion and rice bran oil extraction project
--10~600TPD grade 1 rice bran oil refining project
--150~1000TPD cottonseed protein dephenolization project
--10~100TPH palm oil project
--10~2000TPD corn processing project
--10~500TPD non-acid catalysis biodiesel project
Latest Technology
--Oil deodorization and vacuum energy-saving technology
--Protein concentrate extraction technology
--Miscella refining technology
--Molecular distillation technology
--Extracting sugar from broken rice technology

